Introduction

Power supply interruptions can cause inconvenience and even damage sensitive home appliances. Whether it’s a refrigerator, aquarium, or security system, a sudden power outage can lead to unnecessary stress and loss.
A Power Supply Utility Alarm System helps prevent such issues by instantly alerting you when the power goes off or comes back. It’s a simple, low-cost project that ensures you’re aware of your home’s electrical status at all times. In this guide, you’ll learn how to design, build, and install a power supply utility alarm system from scratch.
Are you interested in programming projects? You may want to read: Arduino Soil Erosion Detection Project
Understanding Power Supply Utility Alarm Systems

A power supply utility alarm system is an electronic device that detects when the main electricity supply (AC mains) fails or is restored and produces an audible or visual alert.
Purpose
Its primary function is to alert homeowners immediately during power failure or restoration, allowing quick response — for example, switching to a generator or inverter.
Working Principle
It works by sensing the voltage at the mains supply and activating an alarm or indicator when there’s a change.
There are two main types:
- Manual alarm systems: Simple circuits using relays and buzzers.
- Automatic systems: Use microcontrollers for smart detection and alerts (like SMS or IoT notifications).
These systems are widely used in homes, offices, laboratories, and small industries.
Components Required
To design a basic home power supply alarm, you’ll need the following components:
| Component | Function |
|---|---|
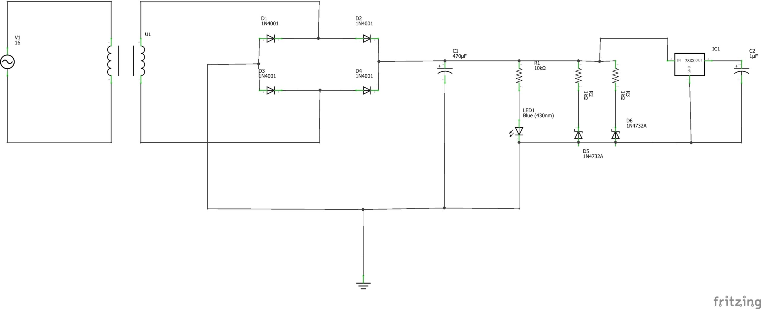
| Power transformer | Steps down 220V AC to 12V AC |
| Bridge rectifier | Converts AC to DC |
| Filter capacitors | Smooth DC voltage |
| Voltage regulator (7805/7812) | Provides stable output |
| Buzzer or siren | Generates the audible alarm |
| LED indicators | Show power ON/OFF status |
| Microcontroller (optional) | Adds smart features like Wi-Fi or GSM alerts |
Circuit Design and Working Principle


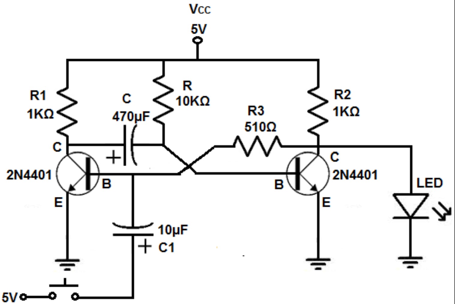
The utility alert system uses the principle of a monostable switch using two NPN transistors. Let’s look at the working concept step-by-step:
- AC mains input detection:
The system monitors 220V AC using a step-down transformer for safety. - Rectification and filtering:
The transformer output passes through a bridge rectifier and filter capacitors to produce smooth DC.
When power fails, the relay de-energizes and switches the buzzer circuit ON using a battery. - Alarm activation:
The buzzer or siren sounds, indicating a loss of power supply.
When mains power returns, the relay energizes again, which is indicated by the LED coming on and the buzzer sound.
Explanation of Schematic Diagram using a Monostable Switch
A Monostable switch is a circuit that remains in a stable state until it is forced into an unstable state for a temporary period of time by an external trigger (MAINS supply). It produces a single output pulse for a predetermined time duration (which is given of as an LED display and buzzer sound), this output pulse is set by components like a capacitor and resistor. After the time duration elapses, the circuit returns back to its stable state, waiting for the next trigger.
Safety Measures:
- You can always include fuses for circuit protection.
- Maintain proper insulation and grounding.
- Never handle the circuit when connected to live mains.
Design Variations
Depending on your needs and technical expertise, you can choose from these variations:
a. Simple Linear Power Supply + Buzzer Circuit (Monostable switch circuit)
This is ideal for beginners. it uses transformer, capacitors, resistors, transistors, diodes, LEDs and buzzer. Works entirely on hardware without any programming.
Step-by-Step Construction Guide
Follow these steps to build your own power utility alarm system:
- Gather Tools and Components:
Soldering iron, veroboard, multimeter, wire stripper, and all listed components. - Assemble the Circuit:
- Connect transformer output to the bridge rectifier.
- Add filter capacitors and voltage regulator.
- Add the LED for indication.
- Add a voltage outlet(12V-24V) for Buzzer circuit(Monostable switch).
- Connect the Monostable switch to the linear power supply through the voltage outlet.
- Testing the Circuit:
- Plug in the mains supply. The LED should light up and buzzer sound for a few secs., indicating mains ON.
- Unplug or switch off mains — the buzzer should sound immediately.
- Mounting and Enclosure:
Place the circuit inside a plastic enclosure for safety and aesthetics. Label the LEDs and switches for clarity.
7. Troubleshooting and Safety Tips
Common Issues:
- False alarms: May occur due to voltage fluctuation. Use voltage stabilizers or delay circuits.
- Relay chatter: Caused by unstable voltage — add filter capacitors.
- Buzzer not working: Check relay contacts, battery, or wiring connections.
Safety Precautions:
- Never work on the circuit when it’s powered.
- Use insulated tools and avoid touching AC lines.
- Use a fuse and circuit breaker for added protection.
8. Benefits of Having a Home Power Utility Alarm
- Instant notification of power failure or restoration.
- Protects electrical equipment from voltage surges.
- Ideal for critical systems like aquariums, refrigerators, or home offices.
- Peace of mind during travel or extended absence.
- Can be upgraded for smart home integration.
9. Real-World Applications and Upgrades
You can take your system to the next level by adding:
- IoT integration: Connect to smart home systems for mobile alerts.
- GSM module: Send SMS alerts during power outages.
- Solar power backup: Keep alarms running during extended blackouts.
- Data logging: Record power outage frequency and duration.
10. Conclusion
Designing a Power Supply Utility Alarm System is a rewarding DIY project that combines practicality and safety. With a few electronic components and careful wiring, you can create a reliable system that keeps you informed during power outages and restores.
Whether you opt for a simple relay-based design or a smart IoT version, the peace of mind it offers makes it worth the effort. Remember to follow safety guidelines and, if needed, consult a professional for installation.
FAQs
Q1. What is the purpose of a power supply utility alarm system?
A: It alerts homeowners when the mains power goes off or comes back, ensuring safety and equipment protection.
Q2. Can I build this system without a microcontroller?
A: Yes, a simple relay and buzzer circuit can provide basic alerts without programming.
Q3. How do I get alerts on my phone during a power failure?
A: Integrate the circuit with GSM or IoT modules to send mobile notifications.
Q4. Is it safe to connect directly to AC mains?
A: Only if you use a transformer or optocoupler to isolate the circuit and follow electrical safety standards.
Q5. What is the best backup for power outage alarms?
A: A 9V battery or small UPS ensures the alarm remains functional during a power loss.